网站公告:
专注30年公司主营:智能锁、网络门锁、智慧酒店云控系统...... 因为专业,锁以省心。
全国服务热线:
136-5118-8848
网站首页
关于我们
新闻中心
产品展示
酒店锁星级之选
长短租公寓锁
联网智能锁
云控智慧酒店系统
无源智能锁
人脸识别智能锁
指纹密码智能锁
智能门禁锁
智能柜锁
解决方案
案例展示
技术支持
在线留言
联系我们
推荐项目
酒店锁星级之选
长短租公寓锁
联网智能锁
云控智慧酒店系统
无源智能锁
新闻中心
News
新闻中心
联系我们
contact us
136-5118-8848
北京京煜科技有限公司
手机:13651188848
网址:www.jingyuzn.com
邮箱:787998326@qq.com
地址:北京市房山区长阳万兴路86号—N055
新闻中心
News
当前位置:
首页
> 新闻中心
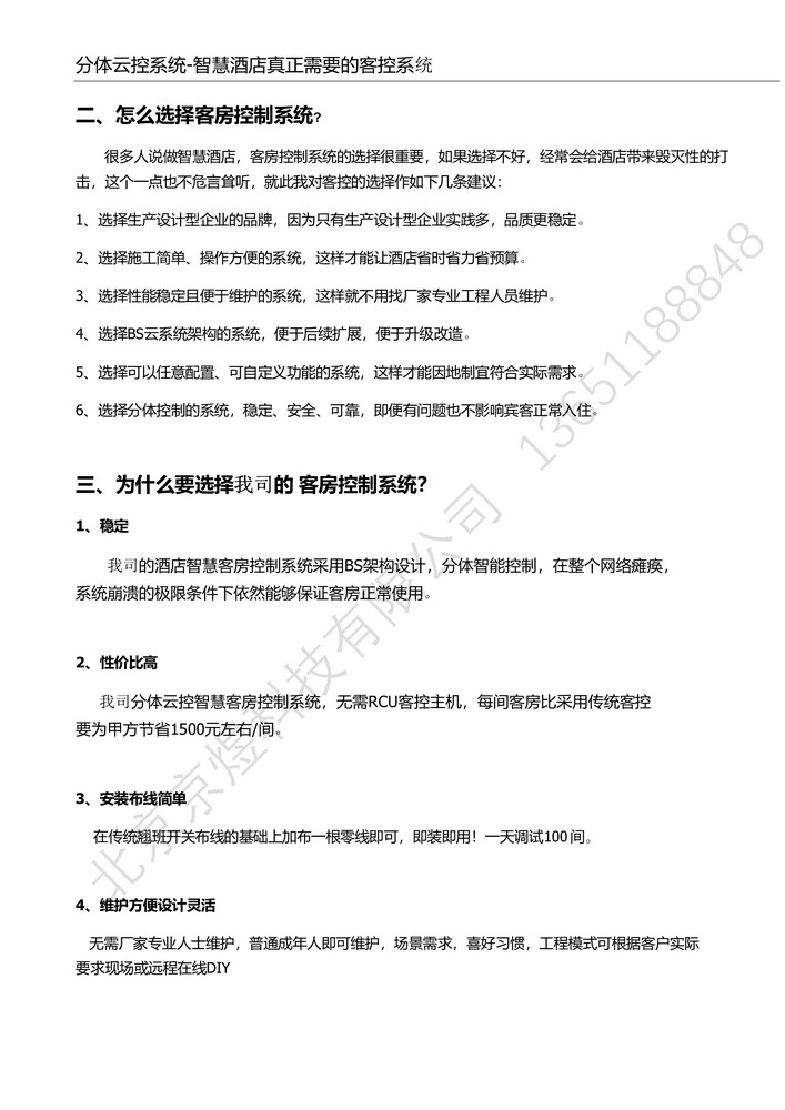
智慧酒店真正需要的客控系统
添加时间:2023-10-25 07:23:07
上一条 :
抱歉暂无数据
下一条 :
智能锁保养必知的6种方法
[返回列表]